제조기업에서 IT기업으로 넘어오면서 커리어 발전을 위한 계기와 방식이 정말 많이 바뀌었습니다. 제조기업에서는 주어진 환경과 툴 속에서 명확한 한계 내에서 프로젝트를 진행했습니다. 하지만 IT기업에서는 오픈된 환경에서 제한되지 않은 오너십을 본인의 역량에 프로젝트를 진행할 수 있습니다. 물론 직급과 업무에 따른 차이는 있지만, 어느 정도의 경력 수준에서는 모두 각자의 프로젝트를 진행하고 있군요. 그리고 그 프로젝트가 모여서 커다란 프로덕트의 성장을 만들어가고 있습니다 . IT로 넘어오면서 기존에 가지고 있던 기획과 관리 역량이 배 이상 성장한 것이 분명 느껴집니다. 모두가 해당하지 않더라도, 제조업 출신은 분명 IT업계의 기회가 있다면 개인 커리어 성장을 위해 꼭 경험해볼 것을 추천합니다. 이직 후 지금까지 제가 몰입하고 있는 애자일 방밥론은 제 삶의 모든 부분에 침투해있도 앞으로도 꾸준한 성장을 이룰 원동력이 될 것이라 확신합니다.
커리어 발전을 위한 조직의 속성
22년 11월 05일 | 조회수 1,154

이광진
엔카닷컴
댓글 2개
공감순
최신순
월
월급루팡PS기원
억대연봉
22년 11월 07일
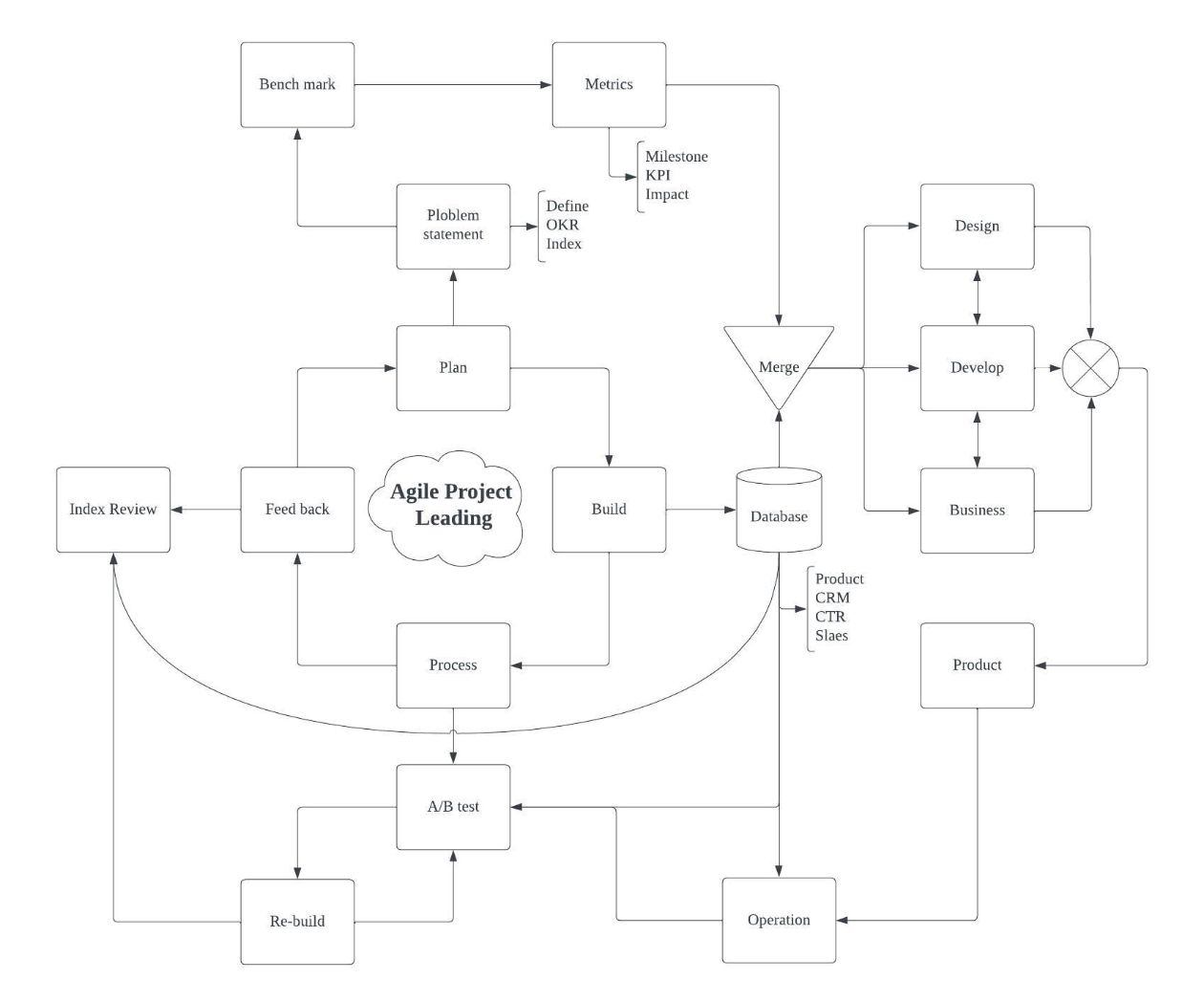
다이어그램 멋지네요
다이어그램 멋지네요
답글 쓰기
1

이광진
작성자
엔카닷컴
22년 11월 07일
감사합니다 🙂
시각화를 하지 않으면 정리가 어려워서 매번 정리하려 노력합니다. 어떤 개발자 분이 알려주신 루시드차트 쓰는데 너무 유용하더라구요!
감사합니다 🙂
시각화를 하지 않으면 정리가 어려워서 매번 정리하려 노력합니다. 어떤 개발자 분이 알려주신 루시드차트 쓰는데 너무 유용하더라구요!
1
리
리멤버
@멘션된 회사에서 재직했었음
19년 05월 28일
회사에서 풀지 못한 고민, 여기서
회사에서 업무를 하다가 풀지 못한 실무적인 어려움, 사업적인 도움이 필요한 적이 있으셨나요? <리멤버 커뮤니티>는 회원님과 같은 일을 하는 사람들과 이러한 고민을 해결할 수 있는 온라인 공간입니다.
회원 가입 하고 보다 쉽게 같은 일 하는 사람들과 소통하세요
회사에서 풀지 못한 고민, 여기서
회사에서 업무를 하다가 풀지 못한 실무적인 어려움, 사업적인 도움이 필요한 적이 있으셨나요? <리멤버 커뮤니티>는 회원님과 같은 일을 하는 사람들과 이러한 고민을 해결할 수 있는 온라인 공간입니다.
회원 가입 하고 보다 쉽게 같은 일 하는 사람들과 소통하세요
답글 쓰기
0
리
리멤버
@멘션된 회사에서 재직했었음
19년 05월 28일
일하는 사람과 기회를 연결하여 성공으로 이끈다
일하는 사람과 기회를 연결하여 성공으로 이끈다
답글 쓰기
0
추천글